您好!欢迎来到废旧再生网
废旧再生网,绿色循环产业大数据服务平台
当前位置:
公告详情
废旧再生网提示您:
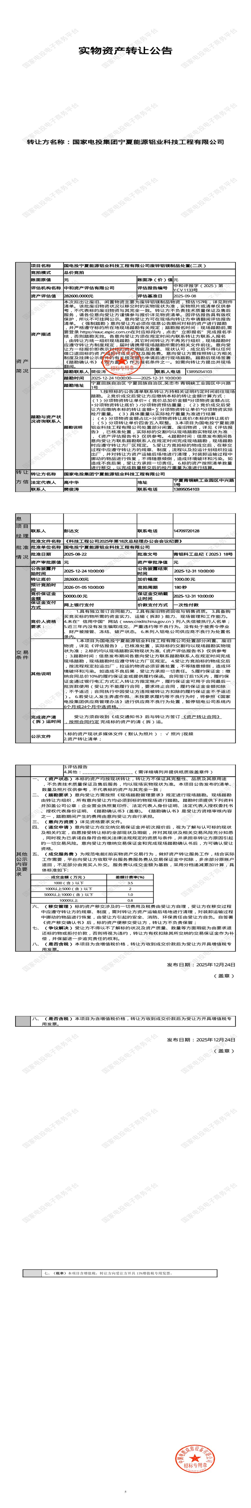
尊敬的用户,您当前为【游客状态】,“1月5日吴忠铝业公司废锌铝镁制品处置招标公告”的项目信息已被我方设定查看权限,仅对会员开放。如需查看完整内容,请先 注册/ 登录
原文链接

暂无链接

附件

暂无附件

平台申明
1.废旧再生网(以下统一称“平台”)所提供的信息及资料除原创外,部分资讯从网络等媒体收集而来,版权归原作者及媒体网站所有,平台力求保存原有的版权信息并尽可能注明来源;部分因为操作上的原因可能已将原有信息丢失,敬请原作者谅解;若您对本站所载文章及作品版权的归属存有异议,或触及您的利益,请立即通知本站(电子邮箱:15371054843@163.com),本站将立即予以删除,同时向您表示歉意!
2.任何单位或个人通过平台所得的第三方信息(包括招投标公司、帐号、保证金缴纳等),并据此进行交易或其他行为前,应慎重辨别该信息的合法性,如不确定交易公司是否合法,请先咨询专业人士。任何单位或个人据此信息进行交易行为而导致财产毁损等,平台不因此承担任何法律责任
在线留言
0 / 140